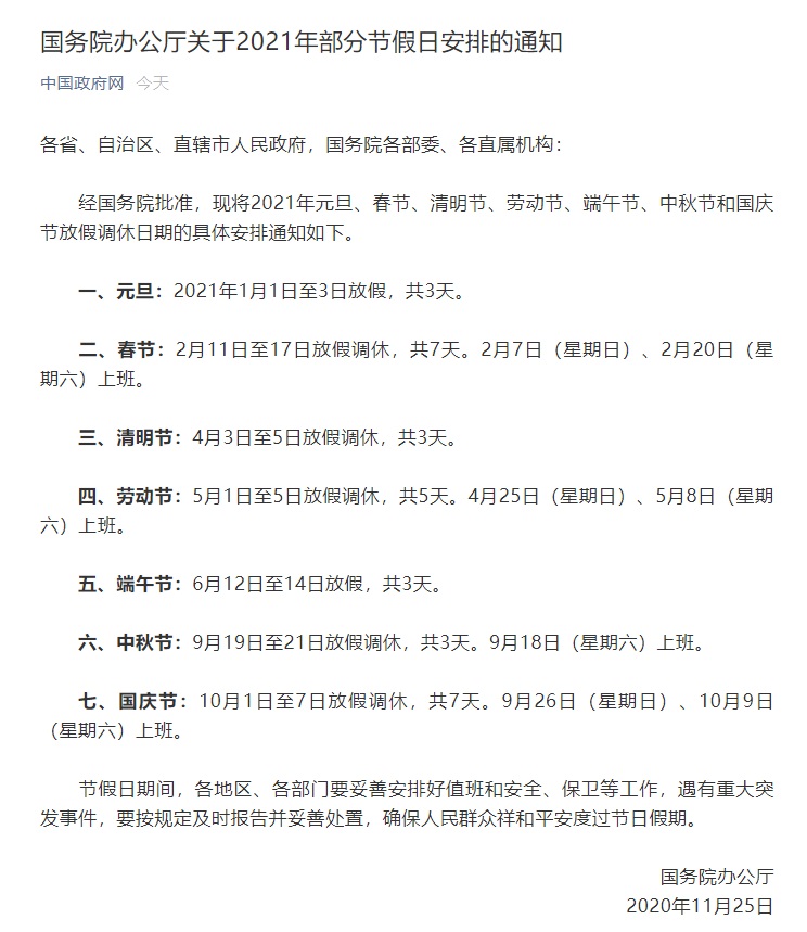
国务院办公厅关于2021年部分节假日安排的通知牛魔博客5年前更新关注私信02510 中国政府网发布了国务院办公厅关于2021年部分节假日安排的通知,包括2021年元旦、春节、清明节、劳动节、端午节、中秋节和国庆节放假调休。 2021年春节是2月11日至17日放假调休共7天。5月1日至5日放假调休共5天。国庆节10月1日至7日放假调休共7天。 ------本页内容已结束,喜欢请分享------ 感谢您的来访,获取更多精彩文章请收藏本站。 © 版权声明 文章版权声明 1、本网站名称:牛魔博客 2、本站永久网址:https://www.nmwbk.com 3、本网站的文章部分内容可能来源于网络,仅供大家学习与参考,如有侵权,请联系站长fyniujin@88.com进行删除处理。 4、本站一切资源不代表本站立场,并不代表本站赞同其观点和对其真实性负责。 5、本站一律禁止以任何方式发布或转载任何违法的相关信息,访客发现请向站长举报 6、本站资源大多存储在云盘,如发现链接失效,请联系我们我们会第一时间更新。 THE END资讯活动# 2021# 国务院# 放假# 中国政府网# 节假日
暂无评论内容